•       SIGER MES生产管理系统基于精密加工行业过程特征量身打造的整体数智化解决方案,提供7大系统、28大功能模块,一站式助力精密制造,实现人、机、料、法、环协同管理,打通数据孤岛,帮助用户提高运营管理水平,实现降本提质增效   



    精密加工行业现状

    您是否遇到这些难题?





    SIGER MES系统 - 整体框架

    聚集精密加工行业,破解生产管理难题


    SIGER MES系统 - 核心功能

    8大MES模块,开启你的数智化工厂





















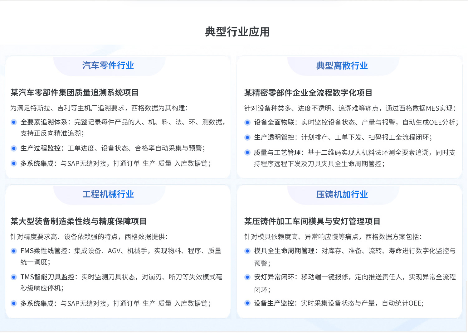
    SIGER MES系统 - 行业应用方案

    人/机/料/法/环协同管理,实现降本提质增效